
IPROconsult, Niederlassung Berlin/ Brandenburg wurde vom Zweckver-band für Wasserversorgung und Ab-wasserbehandlung Eberswalde (ZWA) bereits 2015 mit Planungsleistungen für das Abwasserbeseitigungskonzept des ZWA beauftragt.
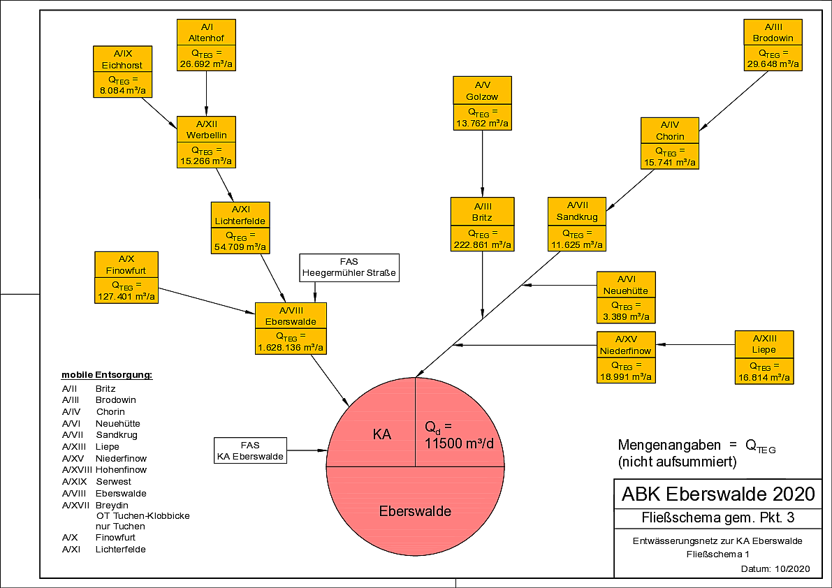
Auf der Grundlage der damals gelten-den Verwaltungsvorschrift über den Mindestinhalt der Abwasserbeseiti-gungskonzepte der Gemeinden und der Form ihrer Darstellung wurden die entsprechend vereinbarten Teile der Erläuterungen, die Erfassung in den Listen, die Einwohnerentwicklung inkl. Zuordnung zu den Teileinzugsgebie-ten bearbeitet inkl. Kostenermittlung für Erschließungs- und Sanierungsbe-reiche mit Bewertung der Wirtschaft-lichkeit/Priorisierung und Empfehlung
von in das Abwasserbeseitigungskon-zept aufzunehmenden Baumaßnah-men.
In Fortführung des v.g. Abwasserbe-seitigungskonzeptes des ZWA wurde IPROconsult mit Planungsleistungen für das Abwasserbeseitigungskonzept 2021 bis 2025 beauftragt. Dazu war grundlegend die aktuelle Verwal-tungsvorschrift bezüglich des erfor-derlichen Anpassungsbedarfs und da-mit des Inhaltes und der Form der Darstellung zu analysieren inklusive gemeinsamer Vorabstimmung mit dem ZWA bei der zuständigen Unter-en Wasserbehörde des Landkreises.
Begründet mit dem notwendigen Anpassungsbedarf und unter dem Gesichtspunkt des Entfalls der Be-

Zweckverband für Wasserversorgung und Abwasserbehandlung Eberswalde (ZWA)
Ingenieurleistungen für Konzeptbearbeitung
Britta Löschigk
Indra Exler
04.2020 - 10.2020